• About
  • Salesforce Case Study
  • AI
  • UX Case Study
  • UX Design
  • UX Architecture & Research
  • Content Strategy
Menu

Adam Muller

  • About
  • Salesforce Case Study
  • AI
  • UX Case Study
  • UX Design
  • UX Architecture & Research
  • Content Strategy

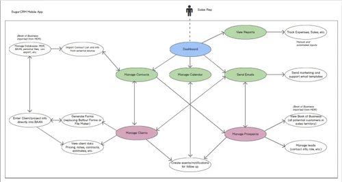
As an architect and content designer, I’m passionate about designing features and content in a logical, intuitive, and complimentary way, especially from a high-level, integrated perspective.

Information Architecture

As Information Architect, I was responsible for designing the navigation, layout, and flow of our user interfaces.   Information architecture depends on correct content modeling and results in consistency across all user experiences.

Designing ideal interactions begins in the discovery phase of  a project.  I work with data science and engineering leads to leverage our company strengths in the final solution architecture.  

 

Mobile CRM Wireframe.JPG
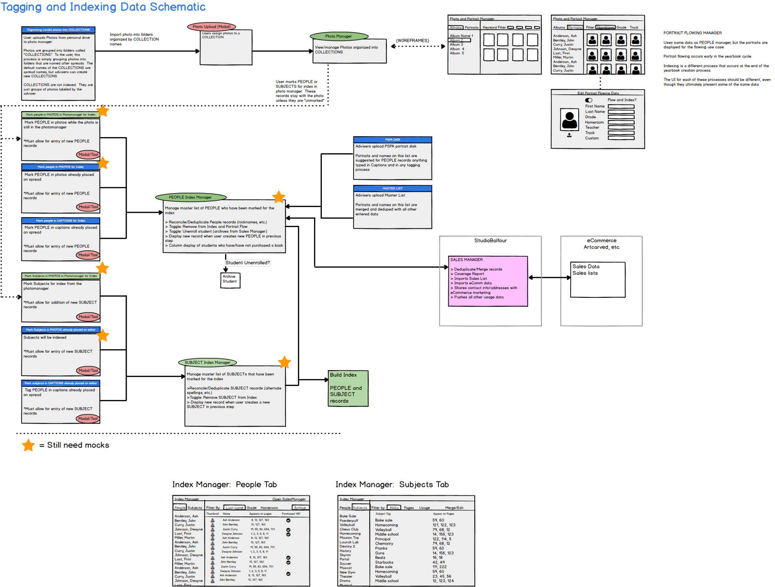
Tagging Ideation V6 .png
Wireframe (Adviser) Adbuilder  .png
Paint Userflow.png
style room color filter.png
Mobile_Use Cases.JPG
Whiteboard.jpeg

Encore

Designed with the user in mind, Encore is Balfour's simple, yet powerful online yearbook management suite.  

Most faculty advisers are overburdened by the responsibility of creating a yearbook.  Encore is Balfour's solution to make this enormous task easy and efficient.  

Investing significant capital into this 18-month project, Encore is the industry standard for desktop publishing software in the yearbook industry.  

As an architect on this project, I worked on interactions, navigation, content, and user onboarding.  My responsibilities also included communicating with engineering teams and managing UX workflow within an Agile development methodology.

Organize.PNG
Book Setup Intro.PNG
Permissions.PNG
Page Properties.PNG
Page Manager (grid).PNG
Pages Search.PNG
Page Manager List.PNG
Mainstage.PNG
Mainstage Properties.PNG
Mainstage Content Spread.PNG
Photo Manager.PNG
Library.PNG
Flowing Wizard.PNG
Index.PNG
Preflight.PNG

User Testing

One of the first user tests I designed was an A/B test of popular Android navigation patterns. Data from these tests informed the final navigation design of the app.

Presentation of Results

Navigation.PNG

Cardsorting Study

View the full document.

The first step toward reorganizing existing web content is to determine a typical mental model for this kind of information. Based on the results of this cardsorting study, the information architecture of our website was redesigned to match the users’ navigation expectations.

The study I conducted (known as an “open cardsorting study”) produced data helpful for reorganizing our existing content into more intuitive and accessible categories.

Cardsorting is an efficient way to determine mental models, information architecture, workflows, and navigation paths. 

Cardsorting.JPG
prev / next
Back to UX Architecture & Research
7
Information Architecture
15
Encore
1
User Testing
1
Cardsorting Study

https://www.linkedin.com/in/adam-muller-9b686b107/